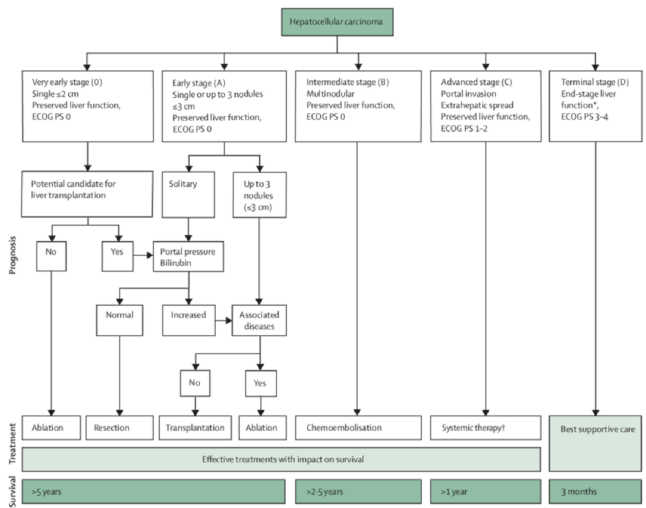
BCLC

Estadificación del cáncer de hígado de la Clínica de Barcelona (BCLC)

Very early stage (0)
Single ≤ 2 cm
¹Preserved liver function
ECOG 0
 
Early stage (A)
Single or 2-3 nodules ≤ 3 cm
¹Preserved liver function
ECOG 0
 
Intermediate stage (B)
Multinodular
unresecable
¹Preserved liver function
ECOG 0
Advanced stage (C)
Portal invasion
Extrahepatic spread
¹Preserved liver function
ECOG 1-2
Terminal stage (D)
²End-stage liver function
Not transplantable HCC
ECOG 3-4
 

¹Pacientes en Child-Pugh A sin ascitis.
²Los pacientes con cirrosis en etapa terminal debido a una función hepática muy deteriorada (etapa C de Child-Pugh o etapas más tempranas con predictores de mal pronóstico o puntaje MELD alto).



Algoritmo
Volver Cerrar